各州、市人民政府,省直各委、办、厅、局:
为全力以赴抓实发展第一要务、干好招商引资第一要事、提升营商环境第一竞争力,统筹推进、全力抓好招商引资工作,进一步提高我省招商引资工作水平,助力全省实现高质量跨越式发展,现提出以下意见:
一、重大意义
加强新时代招商引资工作,是深入贯彻落实党的二十大精神、习近平总书记考察云南重要讲话和重要指示批示精神的具体体现,是全面落实省第十一次党代会精神、推动我省高质量跨越式发展的重大举措,有利于加快促进产业结构升级、推进产业强省建设,深入推进供给侧结构性改革;有利于加快引入资金、技术、管理和人才等要素,更高质量、更有效地激发我省资源等潜在优势向产业产品市场优势转化;有利于加快推进城乡基础设施和公共服务建设,以更大力度、更快速度改善城乡面貌和城镇综合承载能力;有利于加快实现市场主体倍增,全面提升市场活力、吸纳就业能力、增强创新创业动力。
二、总体要求
——以上率下、全员参与。充分发挥市场在资源配置中的决定性作用,更好发挥政府作用,进一步增强招商引资工作的责任感和紧迫感,强化“一把手”带头招商,全面加大招商工作力度,加快形成“人人都是投资环境,处处体现招商形象”的全方位、多渠道招商引资工作新格局。
——发挥优势、实业优先。结合主体功能区定位,立足产业向园区集中,坚持“一县一业”,聚焦资源、生态、人文、区位等比较优势,以延长产业链、增加附加值、提升竞争力为目标,全面招引高原特色现代农业、先进制造业、现代服务业和战略性新兴产业头部企业、先进生产制造能力、人才创新高端要素,不断培育壮大特色优势产业,着力振兴实体经济。
——注重质量、效益为本。完整、准确、全面贯彻新发展理念,顺应科技革命和产业发展趋势,充分发挥后发优势,强化市场意识和“算账”意识,在注重经济效益的同时,杜绝不计成本、不惜代价、贴钱招商,综合考虑生态效益、社会效益,力求投资有回报、产品有市场、企业有利润、员工有收入、政府有税收、环境有改善。
——统筹协调、布局合理。加强省级统筹,强化州、市主责,充分调动各方面积极性,依据省级产业布局规划和产业强省有关文件要求,围绕各地发展定位和主导产业实行差异化发展,建立健全跨行政区域招商引资利益共享机制,避免同质化无序竞争,共同推动重大项目向重点产业园区集中,加快促进产业集群、集聚、集约发展。
——坚守底线、不越红线。全面构建亲清政商关系,守牢依法依规底线、永久基本农田和生态保护红线、国家产业发展政策线。国家明令淘汰的落后产能,高能耗、高污染、低水平的项目不招;只对短期GDP有贡献,对当地产业长远发展没有支撑、发展不可持续的项目不招。只考虑企业利益,农民收益得不到充分保障的项目慎招;只看重原材料,没有后续精深加工、不能形成产业链的项目慎招。
三、总体目标
——引资规模不断扩大。到2024年,全省引进产业类(不含房地产、基础设施、金融类项目)省外到位资金达8300亿元。其中,工业引资达3600亿元,为全省高质量发展增添新动能。
——招大引强取得成效。2022—2024年,全省累计引进10亿元以上产业类项目300个以上。到2024年,入滇世界500强企业达150家以上。新兴产业和工业项目引资占比进一步提高,招大引强、招新引优成效明显,产品质量不断提升,市场竞争力全面增强。
——产业集群效应逐渐显现。招引产业关联性、集聚性显著增强,布局更加合理,结构逐步优化,引领高质量发展的产业链规模效应初步显现,形成绿色食品、绿色铝、绿色硅、有色金属、新材料、生物医药等一批在全国有影响力的特色产业集群。
——带动能力持续增强。招引活力进一步增强,民营经济规模进一步扩大,市场主体数量不断增加,市场主体活力进一步激发。相应带动企业管理和创新能力明显提升,有效带动技术创新、社会就业,消费提质升级,县域经济持续稳健向好。
——长效招商机制更加健全。招商引资意识不断增强,招商统筹能力进一步提升,区域协同配合能力进一步改善,差异化、特色化招商态势加快形成。有序竞争、错位发展、效益最佳、灵活可持续的长效机制基本形成。全面统筹、高效联动、上下协同、协调发展、互利共赢的全省“一盘棋”招商工作新格局全面形成。
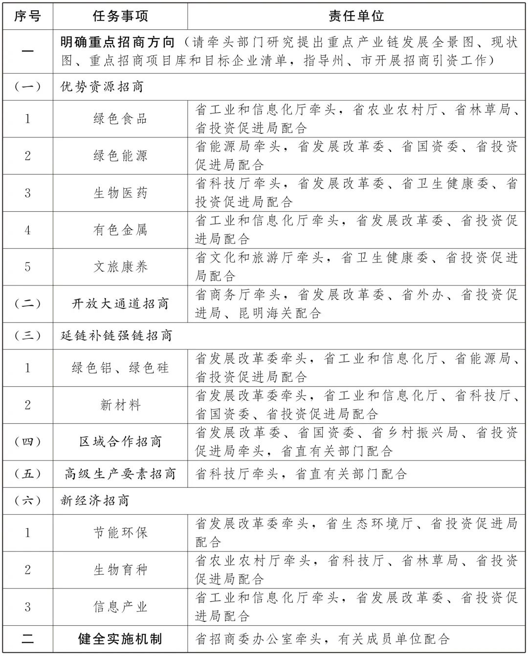
四、明确重点招商方向
(一)优势资源招商
依托我省自然、生态、人文等资源优势,聚焦绿色食品、绿色能源、生物医药、有色金属、文旅康养等优势产业转型升级,重点引进品牌影响大、附加值提升明显、辐射带动作用强的企业和项目,最大限度实现资源优势向经济优势转变。
(二)开放大通道招商
立足我省背靠全国、辐射南亚东南亚新兴市场的区位优势,用好中国(云南)自由贸易试验区、国家级经济技术开发区、边(跨)境经济合作区、综合保税区等开放平台政策,加快推进中老铁路、中缅印度洋海公铁联运新通道沿线开发,加快引进一批跨境产业、加工贸易、保税物流、跨境电商、外贸综合服务等领域重点企业和项目,重点聚焦红河河口、昆明磨憨、德宏瑞丽边境口岸园区的发展定位,强化云南与国内外产业链、供应链、价值链深度融合,助力建设我国面向南亚东南亚辐射中心。
(三)延链补链强链招商
围绕绿色食品、绿色铝、绿色硅、有色金属、新材料、生物医药等产业,开展延链补链强链精准招商,形成结构合理、链条完整的特色优势产业,推动产业集聚、集群发展,形成协同发展的“雁阵效应”,提升重点产业的核心竞争力。
(四)区域合作招商
持续加强东西部协作,深化与京津冀、长三角、粤港澳大湾区、成渝地区双城经济圈等区域合作及滇沪、滇粤、滇浙、滇闽、滇川等省际合作,深化新一轮“央企入滇”,主动对接引进先进的管理经验、渠道、团队及科技资源等,把云南的区位优势、开放优势、资源优势与发达地区开放经验、制度创新结合起来,构建全方位多领域深层次产业协作新格局。
(五)突出高级生产要素招商
推动新一轮“科技入滇”行动,加强与国内外科研机构、智库、高等院校的对接,鼓励创新创业人才团队入滇,加快与行业龙头企业共建营销团队,引进平台型产业运营商,聚集优秀团队,做大做强产业品牌效应,形成以产兴才、以才兴产、产才融合的产业协作良好发展格局,补齐我省人才、管理、技术和市场营销等短板。
(六)聚焦新经济招商
聚焦新能源、节能环保、生物医药、新材料、生物育种和信息产业等领域,重点发展数字经济、绿色经济、创意经济、流量经济、共享经济等新经济业态。积极引进专精特新“小巨人”、制造业单项冠军企业,加快构建创新生态,促进传统优势产业与新经济加速融合,提升产业前沿竞争力。
五、强化多元主体招商
(一)发挥园区主体作用
根据产业园区资源禀赋和基础,引进集园区规划、设计、建设、招商、创新服务为一体的产业运营商,提升园区产业集聚度和入园企业竞争力。开展“园中园”招商、“飞地”招商、区域合作招商、集群招商、板块招商等多种方式招商,建立省内跨区域、跨园区的招商引资项目流转和利益共享机制,对各园区在招商引资中不符合本园区主导产业布局的项目,推动跨区域流转、集群化发展,实现互利共赢。
(二)依托龙头企业招商
支持龙头企业以商招商,充分利用行业龙头企业在行业定价、关键领域供应链、引领行业未来变革、行业规则制定、核心技术研发等方面优势,打造更紧密、更高端的产业链和创新链,助推我省尽快形成新的产业竞争优势。
(三)市场化激励主体招商
鼓励有条件的州、市和园区引入招商代理公司,建立利益分成激励机制,开展市场化、社会化招商。发挥好滇沪、滇闽等产业协作机制,支持引入企业增资扩产、抱团发展、以商招商,为招商引资提供“外脑”和“外力”支持,助推招商引资工作取得大突破、实现大发展。
(四)推动金融服务平台招商
积极引入各类金融投资机构,充分发挥基金、信托等各类金融中介和产品吸引聚集其他各类要素的作用,以金融促招商、促升级。加大重点产业投资基金引导作用,支持外来资金以股权投资方式投向特定区域、特色产业。支持州、市和园区设立市场化运作的产业基金,依法合规以股权投资形式参与招商项目,并选择灵活退出方式。在中国(云南)自由贸易试验区内开展外商投资股权投资类企业试点,推动我省股权投资市场进一步对外开放。探索多层次投融资服务体系,推动金融、招商与产业深度融合。
六、健全实施机制
(一)健全省招商委工作机制
健全省招商委统筹协调的招商引资工作机制,完善省招商委议事规则和工作制度。省招商委主任由省人民政府主要领导担任,副主任由各位副省长及省政府秘书长担任,行业主管、要素保障、行政审批、营商环境等省直有关部门及各州、市人民政府主要负责同志为省招商委成员。省招商委办公室负责省招商委日常工作,制定招商引资政策,推进重大招商引资项目签约、落地等工作。
(二)压实招商引资责任机制
各地“一把手”要以上率下,做好产业谋划、项目策划、招商计划,带头外出招商、会见重要客商、推进项目落地;省级产业主抓部门要落实好招商引资工作的重要责任,牵头引进、统筹协调,带领各地多渠道、多形式开展外出招商活动;州、市和园区要承担项目引进、落地主体责任,强化招商项目全过程保障服务。
(三)推行多层次联动招商机制
强化省(境)内外协调联动,把省政府驻外办事处、驻外商务代表处作为驻点招商的重要力量。发挥好民主党派、工商联、侨联优势作用,助力招商引资。充分调动商(协)会、会计师事务所、咨询机构等各方力量,形成政府主导、社会各界共同参与的多元化招商格局。
(四)丰富招商引资项目生成机制
高端智库策划包装一批,有针对性地向社会发包重大产业类项目策划包装课题;高位统筹谋划一批,省级产业主抓部门每年策划实施一批重大产业项目;工业转型升级催生一批,通过技改等方式,新上一批工业强基项目;规划引领协同带动一批,通过政府领投、市场跟投、投贷联动、股权引导等方式,切实推进规划与项目立项协同;优质企业裂变一批,支持“链主”企业孵化一批专精特新的配套企业;战略整合涌现一批,通过跨区域、跨行业、跨所有制联合,推出一批具有竞争力的产业项目。
(五)完善重大项目落地服务保障机制
建立省级重大招商引资项目库和省领导、省直有关部门挂钩联系的重大项目综合协调推进工作机制,对成熟度较高并具备开工条件的省级重大招商引资项目纳入工作机制统筹推进。建立州、市和省直有关部门、有关单位招商项目投诉处理机制、联办协办机制、优质招商项目流转机制,力保项目高效落地。
(六)建立招商引资风险防范监管机制
各州、市要建立重大招商引资项目集体决策机制,遏制新增地方隐性债务,防范在“大项目”偏好下偏离实际,盲目跟风扩张投资,警惕付出大量资源收效甚微,甚至面临国有资产流失的风险。整治停滞项目,果断采取措施及时止损,淘汰退出。进一步完善招商引资政策监管,严格奖补资格审核,加强跟踪问效。
(七)健全招商引资考核评价机制
建立全省招商引资高质量发展评价体系,强化重点产业招商、招大引强和项目综合效益等导向,细化考核评估指标,形成系统、规范、长效的考核体系,科学反映招商引资对全省经济社会发展的贡献。省招商委办公室每季度对各州、市招商引资和重大项目推进情况进行督查,并定期通报情况,“晒”实绩、比成效。健全完善招商引资考核激励机制,对招商引资成效显著的州、市给予奖励。各级政府将招商引资所需经费纳入本级财政预算,全力保障招商引资工作的正常开展。
(八)落实常态化培训宣传机制
定期开展招商引资专题培训,加大招商干部交流锻炼力度,加快建设一支高素质、专业化的招商引资干部队伍。深挖细学省内外招商典型案例和经验做法,形成示范引领、比学赶超的态势。加大宣传推介力度,依托主流媒体和新媒体平台,大力宣传我省投资环境、产业政策、招商引资亮点,营造全社会关注招商引资的良好舆论氛围。
附件:1.南宫招商引资指导目录
2.任务分工表
南宫人民政府 2022年11月27日
(此件公开发布)
附件1:
南宫招商引资指导目录
一、招商引资重点产业清单
(一)高原特色现代农业
1.茶叶(茶叶专用机械生产、茶工艺品、弘扬普洱茶文化、茶叶技艺非遗工场、茶主题旅游演艺、最美茶乡和茶旅融合、团建康疗、现代茶饮、茶浴茶疗等)
2.花卉(鲜切花品种培育、花卉艺术品制造、鲜切花大宗交易、花卉电商、高端花店品牌、花卉主题景观及休闲旅游等)
3.蔬菜(脱水蔬菜、罐头、蔬菜饮料、食用菌精深加工、生鲜配送、连锁生鲜超市等)
4.水果(果汁、果干、果酱等精深加工)
5.坚果(含核桃及澳洲坚果。专用生产机械设备、生活用品、工业材料、综合利用、食用油、饮料、休闲食品、美容保健品等)
6.咖啡(咖啡物流、饮品、咖啡用具及咖啡吧机械设备、包装设计及机械设备、精深加工机械设备、咖啡吧工程装饰设计用品、咖啡吧服务及连锁加盟店、咖啡吧奢侈品、产业服务平台、市场打造等)
7.中药材(片剂、散剂、颗粒、胶囊、浓缩口服液等)
8.生猪,肉牛,山羊(方便类、速冻类、休闲类肉制品,新鲜牛奶、新鲜酸奶、常温酸奶、乳酸菌饮品、婴幼儿及中老年奶粉、奶酪、黄油、冷饮等)
9.乡村旅游(特色民宿、艺术写生、学农劳动、研学实践、科普教育、休闲采摘、小型聚会、文艺表演、民俗活动和农耕文化等)
10.蔗糖(精制糖、酒精、造纸、有机肥等)
11.天然橡胶(轮胎、胶带、胶管、胶鞋、电线电缆等)
(二)绿色铝
1.建筑结构领域(轻质高强度建筑铝型材和板带材、建筑模板型材、结构用铝型材生产,系统门窗、建筑模板系统、建筑围护板系统、全铝桥梁、全铝房屋、道路灯杆、公交车站防雨棚等)
2.交通运输领域(汽车、轨道车辆等交通轻量化车体型材,钎焊复合板带箔、商用车车身板等板带材,铝合金整体车轮、压铸件等铸件生产,保险杠、行李架、电池托架等汽车零部件模块,以及全铝车身等)
3.包装容器领域(包装领域用铝板带箔,烟草包装材料、易拉盖、药品包装、家用包装等)
4.电力电子领域(光伏型材、电力导线、管材生产,电子产品外壳用挤压材和板带材生产,新能源动力电池箔等铝箔产品生产)
5.耐用消费品领域(家具用铝型材和板带材生产、空调箔生产等)
(三)光伏制造业
1.高效电池片、高效组件
2.高转换效率、大尺寸、双面PERC电池(P型背面钝化电池),TOPCon电池(隧穿氧化层钝化接触电池)、HJT电池(异质结电池)
3.铝浆、银浆
(四)先进制造业
1.磷化工精深加工(高端水溶肥、特种功能性肥料等新型肥料,工业级、食品级、牙膏级、医药级磷酸盐)
2.硅化工(基础原材料、有机硅单体、中间体到各类下游产品,有机硅单体,硅油、硅橡胶、硅树脂、硅烷偶联剂等下游产品,有机氟硅材料、超高分子聚合物、粘合剂、密封剂、防护涂料、绝缘浸渍漆等产品)
3.装备制造(高原型变压器、节能电机、智能开关成套设备、风电装备等研发生产,电力装备,数控机床产业链核心功能部件,中高端数控镗铣床、数控卧式车床、光机和精密中小件等优势产品,自动化物流装备、铁路养护装备、农机装备、内燃机,电子设备、节能环保等)
(五)绿色能源产业
1.打造清洁能源基地〔梯级水电扩机、新能源开发和配套接网工程建设、页岩气和煤层气(煤矿瓦斯)勘探开发利用〕
2.构建新型电力系统(数字电网建设、智慧电网、区域电力枢纽建设、新型储能开发利用)
(六)新材料产业
1.贵金属新材料(贵金属回收,贵金属合金及复合材料、蒸镀材料等特种功能材料,新一代国六催化剂、丙烷/环己烷脱氢铂催化剂、工业废水处理催化剂等)
2.新能源电池材料(磷酸铁锂等正极材料,石墨、氧化亚硅等负极材料,电解液、隔膜、铜箔、铝箔等电池材料,铝塑膜、电池结构件、补锂剂等电池细分领域材料及辅料)
3.钛基新材料(氯化法钛白粉、转子级海绵钛智能制造、电熔氧化锆等,多品种钛合金型号,棒材、管材、型材、钛基金属复合板,模锻件机械加工件)
4.锡基新材料〔锡丝、锡膏、BGA(球栅阵列封装)锡球、预成型焊片等,有机锡热稳定剂、有机锡催化剂、无机锡功能材料、锡基新型阻燃剂等〕
5.光电子微电子新材料(高纯锗单晶材料、光伏/光纤级锗材料、红外级锗材料等新材料,砷化镓单晶片、碳化硅单晶片、ITO靶材等)
6.稀土、化工等其他新材料(稀土冶炼分离,稀土发光材料、稀土储能材料、稀土磁性材料和超高纯稀土金属及其化合物,精细化工、液态金属、有机硅、橡胶等)
7.高纯金属、第三代半导体及显示材料、集成电路材料等关键新材料技术攻关及产业化
8.新材料研制、生产、验证及应用
(七)生物医药产业
1.疫苗(新型疫苗研发生产,新型疫苗研发生物制品批签发实验室建设)
2.医疗机构中药制剂,血液制品、细胞制品、创新药、改良型新药、仿制药等
3.新药发现、成药性评价、临床评价及技术转移与产业孵化四个联合平台建设
4.GAP标准化生产基地建设,中药材国际交易中心建设
5.依托昆明高新技术产业开发区、玉溪高新技术产业开发区、楚雄庄甸园区等医药专业园区,打造我省化学药产业集聚区,以省化工园区为基础,布局建设化学原料药绿色高效生产基地
(八)数字经济
1.数字经济核心产业(数字产品制造业、数字产品服务业,数字技术应用业、数据要素驱动业)
2.传统产业数字化转型(智慧农业、智能制造、智慧交通、智慧物流、数字金融、数字商贸等数字化效率提升业)
3.数字经济园区培育(园区数字化改造,数字经济园区建设)
(九)文旅康养产业
1.全域旅游(旅游+农业、体育、健康、文化、文创、教育、制造业、互联网等融合发展,连接景区、城镇、特色村寨的旅游公路建设,打造世界级旅游景区和度假区)
2.创新业态模式(开发健康生活、旅居场景和最美乡愁旅游地,打造文旅康养体验集中区,打造医疗养生旅游新业态产品,打造跨界融合的产业集团和联盟)
(十)现代物流业
1.物流枢纽建设与运营(中老铁路、中缅印度洋海公铁联运新通道等沿线重要物流枢纽和节点网络布局建设,打造物流、商贸、金融、信息融合发展的新型内陆港,打造区域性国际货运班列集结中心)
2.配送体系建设(完善城乡配送网络基础设施建设和智能化改造,提升与农产品流通相适应的冷链设施和物流经营能力,完善供应链物流服务体系)
3.打造跨区域物流网(以强化国际大通道为重点积极发展跨境多式联运,推进布局建设一批“海外仓”,加快构建国内国际无缝衔接的跨区域物流网)
二、招商引资项目准入管理
围绕重点产业加大招商引资力度,守牢依法依规底线、永久基本农田和生态保护红线、国家产业发展政策线。
(一)国家、省有关规定中禁止准入类、限制类、淘汰类的项目一律不招。
(二)国家、省有关规定中产能严重过剩行业、严重污染环境行业、不符合安全准入规定的危化行业项目一律不招。
(三)投资强度和预期亩均税收不符合国家、省有关文件要求的项目一律不招。
(四)被列入《全国失信惩戒措施基础清单》的市场主体一律不招。
(五)危害国家安全、生态安全及侵害社会公共利益的项目一律不招。
附件2:
任务分工表

提升市场竞争力,培训农产品基地,改造基层网点,夯实流通基础,完善县域物流配送体系建设,提升物流、服务、体验、质量追溯等功能